
Problem
SMEs lack disaster recovery resources—40% fail within 2 years of major disasters. Critical data is fragmented across systems, making the crucial first 72 hours chaotic and reactive.
Solution
Vis(AI)D: AI-powered platform that monitors SME ERP data in real-time and provides contextual recommendations during disasters. Centralized dashboard with AI triage, resource allocation insights, and automated stakeholder communication.
My Role
Product Lead & Technical Architecture
Tech Stack
- Next.js
- PostgreSQL
- OpenAI
- Figma
Overview
Vis(AI)D is a GenAI-powered disaster recovery platform developed during LSE Sprint Week in partnership with Visa and Roland Berger. The solution combines real-time ERP monitoring with AI-driven recommendations to help SMEs navigate the critical first 72 hours after natural disasters.
We identified a £8B market opportunity: while large corporations have dedicated disaster recovery teams, SMEs (99.9% of EU businesses) lack resources to respond effectively to disasters.

Challenge Context
- Event: LSE Sprint Week 2025 - Visa x Roland Berger Challenge
- Brief: Develop a commercial GenAI application demonstrating Visa's innovation leadership
- Timeline: 5 days from concept to Dragons' Den presentation
- Team: 5 members (Product, Engineering, Design, Business Strategy)
- Outcome: Top 4 finalist from 20+ competing teams
Methodology
We applied three complementary frameworks:
Soft Systems Methodology (SSM): Structured problem analysis and stakeholder mapping
Sprint Framework: Rapid prototyping and iterative development in 5-day cycle
Soft Ecosystem Methodology (SEM): Created by Will Venters, this approach extends SSM to consider interconnected business ecosystems—critical for disaster scenarios where recovery depends on external relationships (suppliers, customers, financial institutions)
SEM was particularly valuable because disasters don't affect businesses in isolation. We designed Vis(AI)D to provide recommendations that consider the entire business ecosystem, not just individual company health.

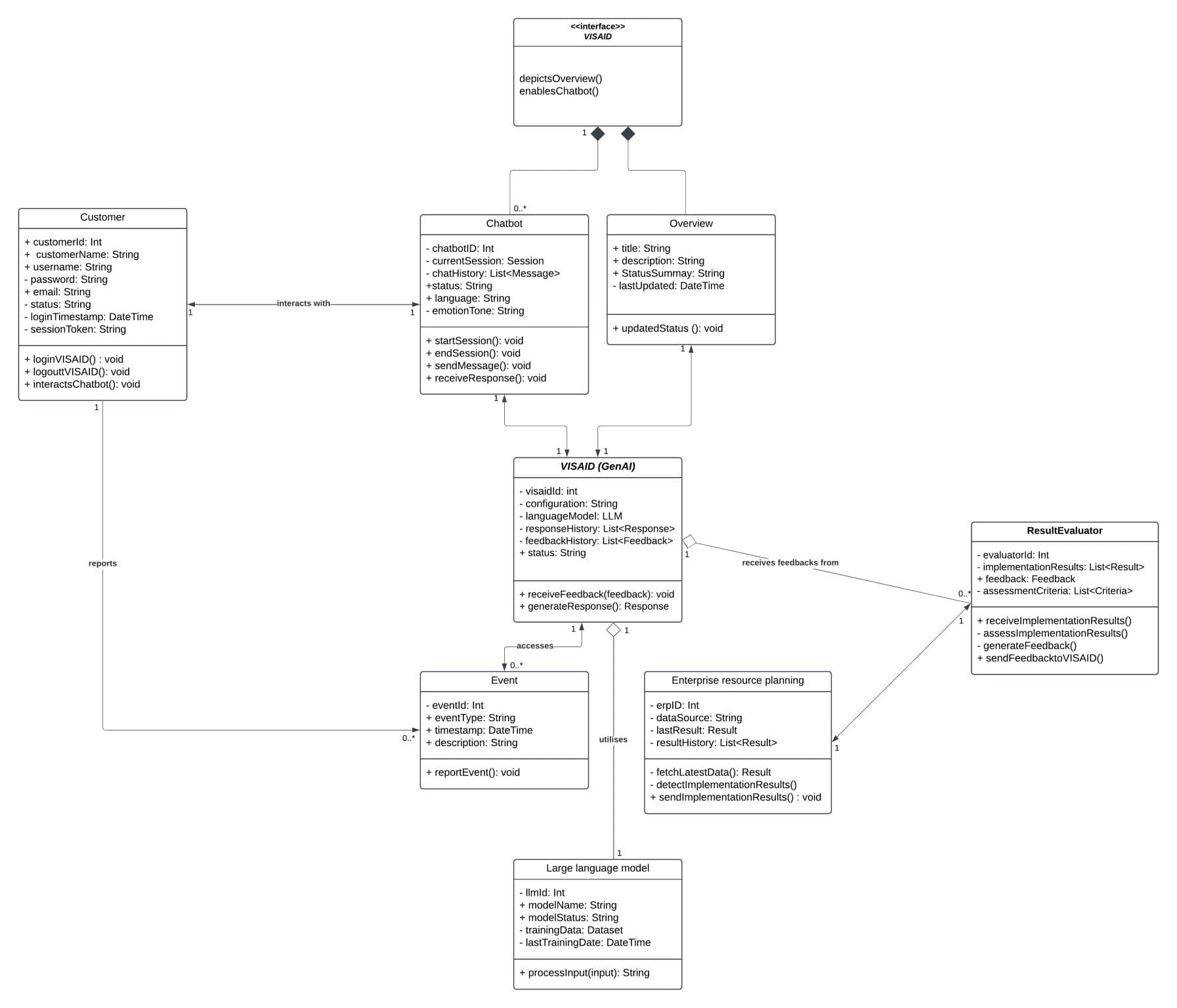
Technical Implementation
- Data Integration: Built universal ERP adapter connecting to SAP, QuickBooks, Xero
- AI Engine: GPT-4 based recommendation system with business health scoring algorithm
- Dashboard: Mobile-first crisis interface with color-coded priority actions
- Architecture: Designed for 10x scale during multi-region disaster events
I designed the technical system architecture and UI/UX, applying sprint techniques and Wardley mapping to identify critical user journeys and technology dependencies.

Key Features
- Real-time business health monitoring across ERP systems
- AI-generated action plans based on business type and disaster impact
- Predictive risk assessment for cascading failures
- Automated communication to employees, suppliers, and customers
- Integration with Visa's payment data for transaction-based health insights

Innovation Highlights
Ecosystem-Aware AI: Unlike reactive solutions, considers supply chain and customer ecosystem when generating recommendations
Visa Integration: Leverages payment flow data to assess real-time business health and identify early warning signals
Adaptive Learning: System learns from each disaster event to improve future recommendations
Business Model
- SaaS Subscription: €199-999/month based on business size
- Emergency Response: Pay-per-incident pricing (€2,500-10,000)
- Market Opportunity: €15B disaster recovery market, 25M SMEs in Europe
- Beachhead: Disaster-prone regions (Netherlands, Southern Europe)
Results
- Competition: Top 4 finalist from 20+ teams
- Presentation: Successfully pitched to Visa executives and Roland Berger partners
- Validation: Received positive feedback on technical feasibility and market opportunity
- Recognition: Judges noted "ready to ship" quality and ecosystem thinking approach

My Contributions
- Product Strategy: Defined product vision aligning technical capabilities with market needs
- Technical Architecture: Designed system architecture using Wardley mapping for dependency analysis
- Team Leadership: Coordinated daily standups and sprint planning across disciplines
- Presentation: Led Dragons' Den pitch strategy and delivery
Lessons Learned
- Crisis Product Design: Interfaces must be extremely simple when users are under stress
- Ecosystem Methodology: SEM revealed partnership opportunities that traditional approaches missed
- Rapid Development: 5-day constraint forced creative solutions and clear prioritization
- Stakeholder Complexity: Disaster scenarios involve more stakeholders than typical product problems
Future Roadmap
- Phase 1 (6 months): MVP with top 5 ERP integrations, pilot with 50 SMEs
- Phase 2 (12 months): Supply chain integrations, insurance partnerships, 500+ businesses
- Phase 3 (18 months): Full Visa integration, international expansion, 10,000+ network

Video
Project Documentation
Vis(AI)D Project Documentation
Comprehensive documentation from LSE Sprint Week competition including final presentation and technical report
Final Presentation
4.2 MB • presentation
Complete presentation delivered at LSE Sprint Week showcasing Vis(AI)D platform and business model
Technical Report
3.8 MB • report
Detailed technical documentation covering architecture, implementation, and evaluation metrics
Downloads
- Final Presentation (PDF)Download (4.2 MB)
- Technical Report (PDF)Download (3.8 MB)
Files are served from /public or external URLs.
Related Projects
3D Portfolio Simulator with AI Interview Assistant
Revolutionary 3D recruitment experience combining immersive WebGL graphics with advanced AI personas. Transforms traditional portfolio browsing into interactive conversations, achieving 85% recruiter engagement and 3x longer session times.

Reddit Racism Analyzer: AI-Powered Content Moderation
🏆 LSE Code Camp 2025 Overall Winner. Revolutionary AI content moderation system achieving 85%+ accuracy in racism detection. Ensemble of 3 specialized models analyzing 100+ posts in <60 seconds, reducing false positives by 40% through context-aware analysis.